LG电子推出的搭载生成式人工智能(AI)的智能音箱 “LG ThinQ ON”,是其整合收购AtHome业务后的首款产品。
作为带有AI功能的智能家居平台音箱, LG ThinQ ON核心优势在于能轻松实现对 LG家电的控制与管理,具体支持语音控制、自动化操作及远程操控等功能。同时,其AI功能可助力节能,还能持续优化使用体验。此外,该系列产品操作简便,且兼容其他智能家居系统,为用户打造便捷的智能生活生态。

图1 AI智能音箱LG ThinQ ON
LG ThinQ ON在芯片配置上强劲的技术实力
搭载LG电子自主研发的 “DQ-X” 高性能AI芯片,该芯片不仅支持高性能计算,还能实现持续的升级迭代,为设备的智能功能提供核心驱动力。
在硬件驱动层面,集成了艾为的多款芯片,具体包括36路呼吸灯驱动芯片、Smart K 数字音频功放芯片、单通道触控按键芯片以及5.95V过压保护芯片,从灯光控制、音频输出到电路防护,形成了一套完整的硬件解决方案。
36路呼吸灯驱动

图2 36路呼吸灯驱动典型应用图
36路的直驱型LED驱动芯片,可做单色点阵显示、RGB炫彩呼吸等效果。
其主要特性如下:
可驱动36颗LED/12颗RGB,单路1680万级电流
±5%高精度电流
EMI和音频噪声抑制
开路/短路检测
自主呼吸模式,节省主控功耗
通信接口:400kHz I²C
电源范围: 2.7V~5.5V,地址可扩展
封装:QFN-44L 5mm×5mm×0.75mm
Smart K数字音频放大器
10.25V Smart Boost 升压,8Ω 负载下输出功率 5.3W,支持最高 12.6V 外部供电,4Ω 负载时最大输出功率 8.5W,有效提升功率与动态范围。
其主要特性如下:
10.25V Smart Boost 升压,整体效率高达 81.6%
输出功率 5.3W(THD+N=1%@8Ω负载)
低噪声:8.6uV
THD+N:0.01%
支持超声应用
支持外供电模式
内置IV sense功能,实时监测扬声器温度 & 阻抗
Noise Gate 功能有效降低噪声与功耗
噪声:1uV 静态功耗:4.14mA

图3 Smart K数字音频放大器典型应用图
容式触控按键
具有低功耗、宽工作电压范围的特点。通过信号处理算法能够追踪到环境缓慢的变化,并保持高性能运行,可替代传统机械按键。其适用于消费电子、白色家电和家用电器等领域。
其主要特性如下:
灵敏度由外部电容 (0~50pF) 调节
最大响应时间:
- 慢扫描模式:160ms/64ms
- 快扫描模式:48ms
推挽输出
- 高/低电平有效由引脚AHLB选择
推挽输出,高电平有效
开漏输出,低电平有效
触发输出由引脚 TOG 选择
低功耗
- 慢扫描模式 (128ms):1.3μA
- 慢扫描模式 (32ms):3.3μA
- 快扫描模式 (16ms):5.4μA
2.4V~5.5V 电源供应
工作温度范围:-40°C~85°C
封装:SOT23-6L

图4 容式触控按键典型应用图
过压保护芯片
5.95V OVP负载开关,内置120V浪涌保护钳位电路,采用27mΩ(典型值)Rdson nFET。输入超压时快速关断保护下游器件,IN 引脚支持 29V DC 电压。艾为过压保护系列产品提供多阈值型号,支持场景化选型。
其主要特性如下:
默认OVP阈值: 5.95V
浪涌保护:120V
开 IN-OUT 持续电流(最大):5A
Rdson : 27 mΩ
输入直流耐压: 29V
OVP 响应时间: 50ns
工作温度: -40℃~85℃
IO 电平: 1.8V
封装 :FCQFN 1.3mmX1.8mm-12L

图5 过压保护芯片典型应用图
Awinic AI智能家具HUB应用
艾为在AI智能家具HUB产品上,除了上述4类产品外,还有如下框图中的产品应用:

图6 AI智能家具HUB应用框图
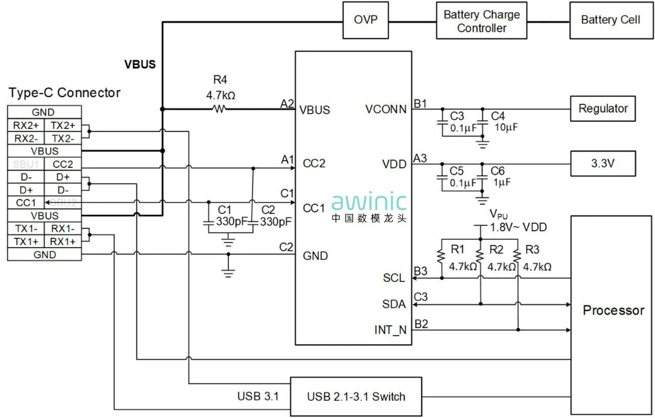
随着家电升级,Type-C 接口因高带宽、多协议支持被广泛应用。但在高温高湿环境下,水汽易侵入接口导致金属触点短路,引发设备损坏。为有效解决这一问题,艾为在PD PHY芯片中集成LPD(Liquid Presence Detection)水汽检测功能,可实时监测Type-C接口内是否存在液体,降低设备故障率,提升产品可靠性。

图7 USBType-C协议芯片典型应用图
其主要特性如下:
支持USB PD 3.1 28V EPR
更优秀的眼图
CC 引脚最高耐压值:32V
自家通过CTS 认证的完整 PD 协议栈实现
取消VCONN 引脚,layout 更方便
支持1.2V、1.8VI²C通信
支持死电池模式,未通电时作为SNK
内置专利保护的LPD 硬件算法
支持VBUS 检测与放电控制功能,可以避免VBUS 电腐蚀老化损耗
支持Wake 低功耗检测模式
针对智能音响对音频和外观的更高要求,中国数模龙头艾为电子推出高音质音频驱动芯片及律动呼吸灯方案,持续以多元化IC解决方案助力客户产品升级,实现互利共赢。