
艾为智能水汽检测技术,让接口“感知风险”,实现从被动防水到智能防护的升级。
Type-C普及的挑战
USB Type-C 接口凭借双面插拔、高速传输、支持快充等特性,已在笔电、手机、平板、TWS耳机等领域全面普及。但与此同时,接口暴露在 汗液、雨水、饮料、冷凝水 等潮湿环境中,也带来了一个常见而又致命的问题——进水短路、腐蚀生锈、PD等协议握手异常。
传统防水方式(如胶圈)仅能防止水汽进一步入侵设备内部电路,并不能感知端口是否有水汽入侵和腐蚀等问题。于是,智能水汽检测芯片成为新一代 Type-C 接口防护的关键方案,让接口具备“感知”水汽的能力,在风险出现前主动断电保护。
技术原理:让接口“会呼吸”
水汽检测芯片通过实时检测端口电气特性变化,判断是否存在潮湿或液体侵入事件。常见检测机制包括:
静态阻抗检测:采集端口引脚等效阻抗,当接口中出现水汽时,电极间阻抗下降,该方案通常采用ADC电路采样待检测端口的静态等效阻抗并交与系统层面判别阻抗异常,从而判别进水行为
动态容抗分析:利用端口对AC检测信号的反馈来推断引脚的容抗变化,该方案通过动态分析待测端口容抗变化来甄别水汽入侵
艾为电子的双线创新方案
数模龙头艾为电子针对不同应用场景推出两条技术路径的水汽检测解决方案:
基于PD PHY的CC端口解决方案
艾为第二代的PD PHY芯片充分考虑到了目前客户界面普遍存在的两大痛点:DRP模式下的电腐蚀问题和进水检测。
端口的电腐蚀问题在手机、平板、笔电等DRP (既充电又放电) 应用场景中普遍存在,一方面是因为DRP端口需要检测Source or Sink设备插入,需要让自己工作在toggle状态,那么根据Type-c协议规定,端口的CC 引脚上面会周期性存在下表中的一种电流,而这种反复的电荷迁移将会带来电腐蚀问题,且叠加水汽入侵的话腐蚀速度会愈加严重。

在此背景下,艾为AW35615系列芯片引入Wake mode,实现了无需toggle即可以判断设备插入的技术(同时降低芯片静态功耗),客户可以配置芯片进入Wake mode,当有外部设备插入端口后,系统读到Wake mode中断再打开toggle mode来进一步判断插入设备的类型,其实现方式可以简化为:

图1 Wake mode 示意图
当用户配置芯片进入Wake mode后,将会使能内部兆欧级上/下拉电阻,从而用nA级别电流将端口CC引脚维持在0.9V左右电压,这将极大减缓端口的电腐蚀速度。而当设备插入或者水汽入侵后,将会打破这里的电压平衡进而发出WAKE中断,进入水汽检测和toggle状态。
艾为的PD PHY系列芯片内部集成拥有专利保护的硬件水汽检测电路,并将其融入到toggle过程中,其原理结合下图解释:

图2 CC PIN Toggle 示意图

图3 水汽入侵后CC pin波形分析模型图
可以看到在水汽入侵之后CC端口电平因寄生的低通滤波器存在,上升沿将变得异常缓慢,通过设置目标CC pin VOL电平及到达目标电平所需时间等参数,即可实现对水汽入侵检测灵敏度的灵活控制。其典型应用框图如下所示:

图4 AW35615 典型应用框图
其主要参数为:
支持 USB PD 3.1 28V EPR
更优秀的眼图
CC引脚最高耐压值:32V
拥有通过CTS认证的完整PD协议栈实现(适配从RTOS到Linux各平台应用)
支持1.2V 1.8V I²C通信
支持死电池模式 ,未通电时作为SNK
内置专利保护的LPD硬件算法
支持VBUS检测与放电控制功能,可以避免VBUS电腐蚀老化损耗
支持Wake低功耗检测模式
针对PD Controller应用的CC Pin ESD防护及水汽检测芯片
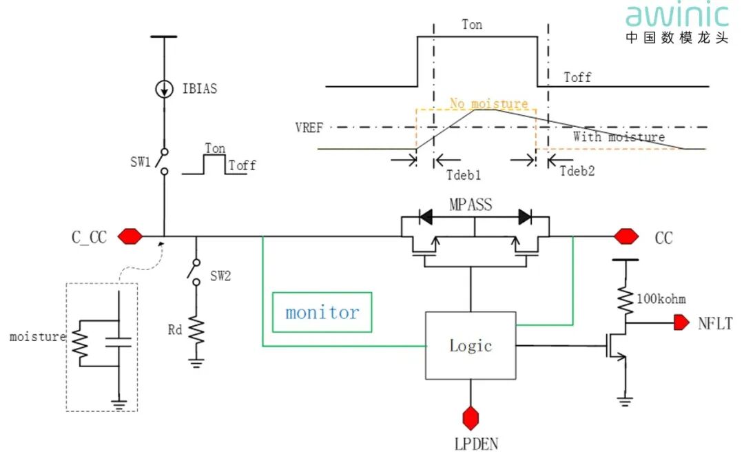
在笔电等使用PD Controller作为端口协议解决方案的场景,艾为推出AW35613系列产品,其拥有优异的ESD及Surge防护能力并集成湿度检测功能,同时亦兼顾到端口因长期处于toggle状态而产生的电腐蚀问题。其实现原理简化如下:

图5 AW35613 水汽检测原理展示
当端口被配置为DRP 模式后,AW35613将会持续监测连接到PD Controller端的CC端口电平,并关闭MPASS管,使用芯片内部2μA左右电流镜作用于端口CC pin,进而达到探测设备插入事件的作用,同时这将极大降低toggle状态下的端口电腐蚀速度,当端口电压变化时芯片内部的monitor逻辑电路将会通过内置的时许逻辑去探测CC端口的等效AC下阻/容抗,进而识别是正常的设备插入还是水汽入侵,并选择打开MPASS进行后续的协议沟通还是给出NFLT指示,告知系统进水事件。

图6 AW35613 典型应用框图
其主要参数为:
C_CC1/2 最高耐压32V
IEC61000-4-2 ESD 等级: 接触±8kV 空气±15kV
IEC61000-4-5 浪涌能力: ±60V
CC1/2 拥有600mA的过电流能力
支持死电池模式
支持水汽检测
CC Ron 小于0.3Ω
C_CC OVP 阈值 5.8V
-3dB 带宽160MHz
系统设计与优化要点
在整机设计中,水汽检测芯片通常与 AP控制器、PD Controller、OVP 芯片、MOSFET 等器件协同工作。艾为建议设计时关注以下关键点:
1. 检测引脚选择:根据端口引脚分布,优选靠近VBUS的CC引脚
2. 灵敏度调校:确保在高湿环境中不误触发
3. 防护链闭环:检测→断电→恢复路径要完整可靠
4. 低功耗控制:待机电流控制在μA级,延长续航
实测表明,这两款芯片可在不改变外观结构的前提下,大幅提升 Type-C 接口在潮湿环境下的可靠性与寿命。
数模龙头艾为电子将会继续深耕迭代端口类保护及协议芯片,为智能终端提供更可靠、更智能的底层支撑。